今年双十一又是一场全民狂欢,天猫双十一总成交额超1682亿元、物流订单量达8 .12亿单、参与双11的全球网民覆盖了225个国家和地区……
然而在这场狂欢前夕,却有一批淘宝金冠店匆匆关店跑路。
11月6日,淘宝金冠店“七格格女衣坊”所有宝贝下架,老板黄伟失联,118个供货商欠款被卷,最高一笔达到40万元。

此后,又有多家金冠店先后跑路,包括“拉卡小妞”、“摩登年代”、“e+潮流”等淘宝店在内,最低卷款金额200万元。
双十一凌晨,淘宝商家“麻辣小黑粉”半夜将店铺宝贝全部下架后跑路。
据悉,这些金冠店之所以纷纷跑路,是因为淘宝在双十一前夕掀起的“打C风暴”。
淘宝这次之所以对C店重拳出击,最主要的原因还是为了打假。
今年3月,马云在新浪微博发出了一篇关于打假的倡议,呼吁“要像治理酒驾那样打击网购平台假货”。
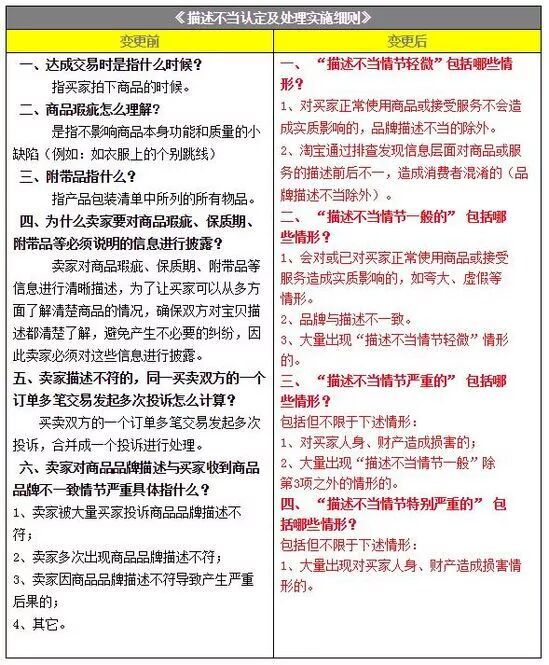
9月29日,淘宝公示通知了《淘宝规则》描述不当规则的调整细节。
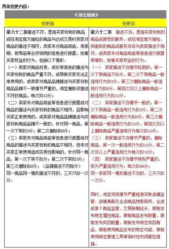
此次淘宝直接将规则修改,从“描述不符”更名为“描述不当”,并且升级了相关的表述,并且增加了“关店”的处罚。调整在10月10日已正式生效实施。


据悉,此前,描述不当行为的处罚主要针对其对应的商品,而在规则调整过后,针对的对象已经变成了店铺。
调整后,商家若有描述不当的行为出现,全店范围第一个商品下架,第二个商品开始扣分,最高可扣到48分关店。

这样的调整对于靠沙河服装供养的淘宝金冠店而言十分不利。
沙河服装批发市场是广州第二大服装批发商圈,主要经营中低档服装。在沙河,大部分大衣、毛衣、裤子、裙子等的批发价都在每件30元以下,夏天的T恤批发价可以低至每件6-7元。

沙河低质价廉的服装正好满足不少金冠店铺的低价走量路线,但假货、质检不过关等问题也随之而来。一旦因为售假、质检等原因盘查起全店,关店几乎是必然的结果。
双十一前夕,淘宝再次加大对“售假扣分、质检不合格、虚假交易”的严查,部分广州沙河地区的淘宝女装在严查之下,的确有店铺被迫关店。
有淘宝卖家表示,淘宝这次的严打选在双十一前夕,除了打击假冒低劣产品,还有一个更重要的原因要控制淘宝流量生态,避免太多低价同质爆款在双11之前稀释主会场流量。
据悉,今年双十一开始前,部分沙河地区的淘宝店铺就已经有大量的仿品牌预热款,款式繁多价格低廉。这种瓜分流量的行为,触碰了淘宝的底线,令淘宝决心进行打击。
不过淘宝此次的严打行为,不仅仅关停了违规店铺,还有一些可能被恶意举报的店铺被牵涉其中,对于店铺背后的无数供应商而言也是灭顶之灾。
对此,有商家联名上书阿里巴巴,进行申诉。

声明书称:“本次阿里严厉打击描述不当的行为,对于供应商来说,直接破坏了各个供应商的供货体系,斩断了所有供应商的经济命脉……对于众多阿里电商平台的卖家来说,此次规定让我们这些淘宝人无路可走,直接击溃了我们的生命线,让我们很痛心的觉得生活没了希望,对淘宝产生了失望。”
扫码下载app 最新资讯实时掌握
