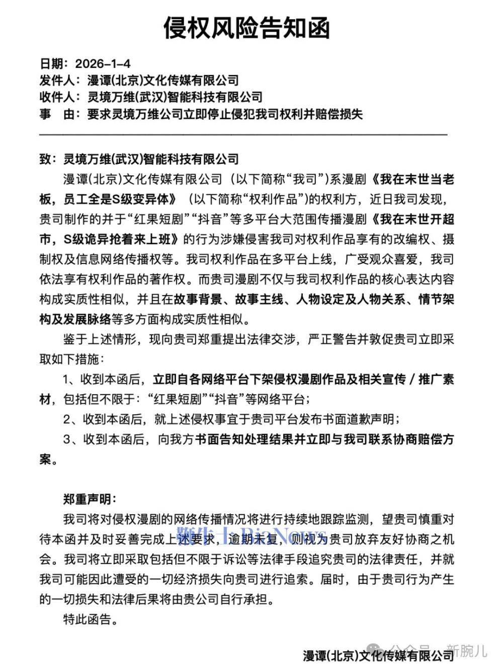
1月4日,漫谭(北京)文化传媒有限公司(简称“漫谭”)向灵境万维(武汉)智能科技有限公司(简称“灵境万维”)出示一则侵权风险告知函,内容为漫谭“要求灵境万维公司立即停止侵犯我司权利并赔偿损失”。

漫谭在告知函中表示,灵境万维制作的漫剧《我在末世开超市,S级诡异抢着来上班》(简称“我在末世开超市”)在各大平台上线,涉嫌侵害漫谭对权利公司享有的改编权、摄制权及信息网络传播权等。
漫谭还提到灵境万维上线的《我在末世开超市》在故事背景、故事主线、人物设定及人物关系、情节架构及发展脉络等构成实质性相似,要求灵境万维下架处理。
此番涉及侵权的漫剧《我在末世开超市》近期在红果漫剧、抖音漫剧获得第一,在抖音总播放量2亿次。
在如此之高的播放量之后,《我在末世开超市》却被曝抄袭侵权,被漫谭要求下架。
新腕儿随后联系到《我在末世开超市》制作方灵境万维相关负责人,就该剧被影谭发律师函指控“构成实质性相似”询问回应。
截至发稿,灵境方面对此事未做正面回应。
这究竟是怎么回事?
漫谭指责灵境作品构成“实质性相似”
漫谭对于《我在末世开超市》内容抄袭的行为,就自家的《我在末世当老板,员工全是S级变异体》(简称“我在末世当老板”)做出一系列剧情对比,提出四项质疑,分别涉及世界观、主角设定、人物关系和剧情主线。
在漫谭发来的文件中首先提到「世界背景高度重合」。
漫谭在文件中认为“两部剧的世界背景完全一致,均是末世条件,世界到处充斥着变异动植物,人类被丧尸/诡异包围难以生存,此时灵气复苏,人类中可觉醒异能者形成团结势力,但资源的缺失仍使得人类生存面临极大挑战,而男主则在这种恶劣环境下觉醒出操控丧尸/诡异的异能系统,最终在废土之上点燃重建人类文明的希望火种”。

漫谭提到的第二点抄袭部分是「主角核心设定高度一致」。两部剧中男主均为穿越者,都因为是无异能者,被家族抛弃,后来屡次受哥哥和父亲打压,觉醒后就可以操控丧尸/诡异的逆天系统。

第三点是「关键人物关系高度相似」。
漫谭认为两部剧的男主家族均为末世重要家族,前者掌握着A 级基地,后者掌握末世食物供给“虫饼”资源的生产线。还有基地领导都有大局观、识才善用,他们率先与男主建立合作,后来为男主提供支持。

此外,漫谭还认为「主线情节发展与结构顺序高度相似」。
漫谭从故事开端、发展、高潮、结局来阐释两部剧剧情的相似性。例如开端时男主产业的建立,还初遇基地小队,建立工厂/超市,契约丧尸/超市为自己工作……后来小队带物资重返基地后,基地领导前来合作,后来翻皮哥哥贪婪,屡次挑衅,最终解决危机,男主都受到致命威胁后,成功化解危机。


漫谭对灵境万维的《我在末世开超市》剧情提出质疑,通过剧情对比,认为对方的作品与该公司出品的《我在末世当老板》存在高度重合。
调色盘里的细节
为了对比《我在末世开超市》与《我在末世当老板》剧情更细节的重合度,漫谭还制作了调色盘。
剧情开始时都是三人小分队外出寻找资源。《我在末世开超市》中三人小分队遇到血藤S级诡异,血藤就差500米就要追到小分队时,他们看到前面有个超市,“冲!”,就这样,小分队误入男主控制的超市,为末世中竟有资源如此丰富的地方而感到震惊。
漫谭认为“开篇人物的相遇情节设定完全一致”。

《我在末世开超市》中,小分队进入超市后拿着看饮料食品,此时,小美诡异出现了,即将出击时超市老板出现“小美,和你说过多少次了,别在店里动手,这个月第三次了,全勤奖没了,吓到各位了。”
就在小美对超市老板说对不起后,小分队们对男主可以掌控诡异而感到惊讶。
漫谭在文档中提到此处剧情设定也完全一致。

还有主角的个人介绍,都是被家族抛弃后穿越到末世:

主角心地善良,邀请小分队品尝美食,还以低廉的价格与对方达成合作:

男主哥哥得知“废物弟弟”还活着,上门挑衅,男主反击,至此与家族决裂:

漫谭认为,还有后来男主战胜了家族的剧情,也存在相似之处。
从漫谭提供的资料来看,这两部剧的剧情并非逐字一致,在整体剧情逻辑走势,故事概况及卡点均有相似之处。
漫剧侵权罗生门
从去年年初到现在,漫剧风口已然成型,大家对漫剧的态度也从观望到加入,伴随着漫剧作品的成熟,漫剧也为大家带来了信心。尤其是像《我在末世开超市》这样播放量亿级的作品,更让大家确信漫剧的价值。
这本是件很难得的事情。
然而,一个年轻的行业总会出现许多突发事件,例如这份突如其来的抄袭指控。
从漫谭提供的文件来看,《我在末世开超市》与《我在末世当老板》在剧情内容、人物关系等,的确如文件中所说,存在多重相似之处。
问题在于,《我在末世开超市》以真人漫呈现,而《我在末世当老板》属于二维动态漫画面,因此,两部漫剧作品的影视化语言还是有所不同的。
进一步来看,两部漫剧的起承转合高度一致,但台词并不完全一致。其实在漫剧中,故事架构类似的作品很常见。
如此一来,我们需要探讨的是,在台词并非完全一致的情况下,两部作品是否构成抄袭。
漫谭相关负责人表示:这部剧(《我在末世当老板》)从创意到剧本、制作,都是扶摇上内部完成,漫剧独家发行。
换言之,如果从IP版权的维度来看,该作品为漫谭所有。
新腕儿就此事联系到灵境万维相关负责人,截至发稿,对方并未正面回应。
新腕儿从业内人士获悉,这部爆款剧目前每天至少为分销方带来30万元收益,可以说是一部馋人的爆款。
新腕儿将持续追踪报道,敬请关注。
特别声明:新腕儿关注此事,仅为传递更多信息,不代表自身观点和立场,如灵境方面有相关回应,新腕儿也将同等发布。(转载自新腕儿)
扫码下载app 最新资讯实时掌握
