赶在 2025 年的最后一天,华谊兄弟对外公告了公司控股股东、实际控制人王忠军所持 1.54 亿股股份的司法拍卖已完成的消息,6 位竞买人拿下华谊兄弟 5.55%的股份。这已是近一年内华谊兄弟第二次出现股份被司法拍卖的情况。
华谊兄弟在公告中强调,若上述股份完成过户,公司实际控制人及其一致行动人合计持股占公司总股本 8.26%,仍为公司第一大股东。但截至公告披露日,公司实际控制人王忠军、王忠磊兄弟所持股份中,累计被冻结的数量已占其持股总数的 80% 以上。
昔日的“中国影视第一股”,如今已星光不再。和那些过去几年消失在大众视野中的顶流明星们一样,华谊兄弟终于也要面临是否已经“过气”的拷问。某种程度上,它的处境甚至要比那些明星艺人们更加危险。
过去 8 年来,华谊兄弟几乎年年亏损。2018-2024 年间已累计亏损超过 82 亿元,去年前三季度又亏去了 1.14 亿元。截至去年三季度末,公司资产负债率攀升至 87.69%,负债总额达 22.94 亿元,已经有媒体开始讨论王氏兄弟是否还能继续把控华谊。
华谊兄弟,还能继续走过下一个 30 年吗?
总是坏消息
2025 年的最后一个月,中国内地电影总票房终于有惊无险地越过 500 亿元大关,全年累计票房达到 518.32 亿元,虽未超越 2023 年的 549.53 亿水平,但较 2024 年同比增长达 21.95%,一片复苏景象。
只是华谊兄弟迎来的却总是坏消息。12 月 10 日,因一起广告合同纠纷案件,王忠军被北京市朝阳区人民法院限制高消费,执行标的约 1141 万元。不到一个月后,王忠军、王忠磊又因一宗执行标的达 7473 万元的案件,再次被同一法院限制高消费。
近些年华谊兄弟持续亏损几乎不是新鲜事儿了,王氏兄弟接连变卖资产、出售旗下业务也已持续多年,但两兄弟相继被限高尚属首次。再加上今年两起公司股份接连被司法拍卖的消息,华谊兄弟所承受的流动性压力似乎比外界预想中的更为严重。
这还不是最坏的消息。王氏兄弟接连被限高的同时,华谊兄弟对外公告公司部分债务逾期且部分银行账户被冻结。根据公告,截至 2025 年 12 月 10 日,华谊兄弟在银行等金融机构逾期债务合计为 5250 万元,超过公司 2024 年经审计净资产的 10%。

华谊兄弟逾期债务
华谊兄弟解释称,“受经济形势影响,因部分回款资金未能如约到位,造成暂时性流动资金紧张,使得公司阶段性出现个别债务未能如期偿还的情形。”
而根据华谊兄弟 2025 年三季度报告,截至三季度末华谊兄弟货币资金仅余 5349 万元,较报告年初减少 31.59%。当季,华谊兄弟负债总额已达 22.94 亿元,公司资产负债率升至 87.69%。其中,短期借款及一年内到期的非流动负债达 5.28 亿元。
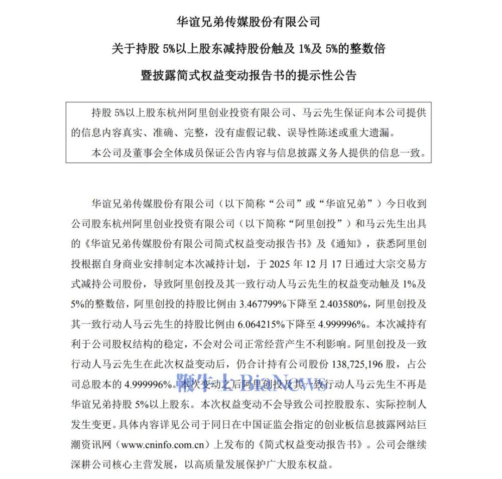
那些曾经大手笔入股支持华谊兄弟的互联网巨头们现在也在接连撤退中。12 月 17 日,华谊兄弟公告阿里创投及其一致行动人马云持股比例已降至 5% 以下,此后减持将不再披露。今年三季度末,曾经与阿里一同支持华谊兄弟的腾讯持股比例更是已经低至 1.01%。

华谊兄弟公告
2025 年本该是华谊兄弟收获颇丰的一年。过去一年,华谊兄弟接连有四部参投电影上映,包括冯小刚执导的《向阳·花》、田羽生执导的《分手清单》、大鹏执导的《长安的荔枝》以及陈凯歌执导的《志愿军:浴血和平》,但四部电影的票房表现均不尽如人意。
中小成本制作的《向阳·花》和《分手清单》累计票房分别为 2.3 亿元及 7628 万元,在今年的电影市场中几无水花。
暑期档上映的《长安的荔枝》虽口碑尚可,但累计票房不过 6.91 亿元,仅位列暑期档第 4 位。9 月底上映的《志愿军·浴血和平》终于夺得国庆档票房第一,但在今年国庆档总体缩水的情况下,累计票房也不过 6.41 亿元。
与之相比,苏州华谊兄弟电影世界终于成功售出也算是难得的好消息了。苏州华谊兄弟电影世界是华谊首个电影主题乐园,被外界视作是华谊兄弟打造“中国迪士尼”的第一步。项目累计投资高达 35 亿元,花费 6 年时间才终于建成,但项目自 2018 年开园来连年亏损,出售前已资不抵债。
今年 9 月,安博凯投资基金旗下的海合安文旅宣布已完成对苏州华谊兄弟电影世界的全资收购,并将项目更名为 “海合安苏州阳澄半岛乐园”。
眼见他起高楼
也是从这部电影之后,王忠军看准了冯小刚的商业潜力,开始了华谊与冯小刚长达近 30 年的合作历程。
在世纪之交的前后十年,华谊和冯小刚接连推出《没完没了》《大腕》《手机》《集结号》等十余部卖座电影。有媒体统计称,1998 年至 2010 年的 13 年间,冯小刚上映的 12 部电影中,有 11 部进入当年电影票房榜前三,6 部拿下年度票房冠军。这些电影无一例外,均与华谊兄弟深度绑定。
到了 2009 年华谊兄弟正式登陆创业板上市时,华谊已经成为当时中国电影行业的风向标。彼时《经济参考报》报道称,“国产电影的票房收入有近 80%是民营公司参与发行创造的,而‘华谊’始终位列国内电影票房之首。”
当时的华谊兄弟风光无限。上市招股书显示,马云以 10.97% 的持股比例位列华谊上市前第三大股东,仅次于王忠军、王忠磊两兄弟。前十大股东中,还包括分众传媒创始人江南春、万向集团董事长鲁伟鼎、云锋基金联合创始人虞锋等。

华谊兄弟 2009 年上市招股书
但靠着电影市场成功上市之后,华谊兄弟却开始了“去电影化”战略。用当时王忠军的话说,“未来如果只做票房的话,我觉得这个企业就走偏了。华谊一定不能只做电影。”
在那之后,华谊兄弟确立了三大业务板块,包括影视娱乐、品牌授权及实景娱乐以及互联网+娱乐。此后几年间,华谊兄弟线上入股游戏及互联网公司,线下大手笔布局实景娱乐项目,电影市场贡献营收接连下滑。
2014 年,王忠军提出要在 3 年内在全国打造 20 个电影小镇的宏伟计划,宣称未来实景娱乐年收入将达到 180 亿元、年净利润达到 18 亿元。今年终于被出售的苏州华谊兄弟电影世界就是彼时定下的样板项目。彼时财经媒体们对华谊兄弟的“去电影化”战略多有不解,一度解读为华谊“地产化”。
和当时火热腾飞的房地产行业一样,华谊也在趁着各地大兴土木建设文旅项目的东风不断飙涨。2015 年,华谊兄弟市值一度逼近 900 亿元。王忠军在当时甚至对外表示,华谊千亿市值目标也会很快实现,未来华谊系公司综合要做到 3000 亿市值。
王忠军之所以对实景娱乐如此热衷,部分原因在于电影市场风险大、投资回报不确定。按照彼时他接受媒体采访的表述,他更希望效仿迪士尼等全球娱乐公司,以影视 IP 为基础,构建起一个覆盖线上线下的衍生品开发网络。
翻看此前华谊兄弟年报,衍生品开发的确利润惊人。2014-2018 年间,华谊兄弟品牌授权及实景娱乐板块毛利率也一度维持接近 100% 的高位,而影视娱乐板块不过 40% 左右。
但问题在于,迪士尼乐园的成功是建立在旗下众多已具备全球影响力的 IP 基础之上,尤其以动画、美漫 IP 为基础,华谊兄弟的电影小镇却缺乏具备持久生命力的 IP。大量电影小镇往往以华谊电影为基础,比如苏州华谊兄弟电影世界的“非诚勿扰区”“集结号区”“通天帝国区”等等,游玩项目同质化严重,IP 更新和内容迭代能力不足,难以支撑长期、稳定的客流。

苏州华谊兄弟电影世界“通天帝国区”
叠加此后疫情风险和建设电影小镇的资金压力,此后华谊各地的实景娱乐项目相继停摆或出售。2019 年起,华谊兄弟品牌授权及实景娱乐板块开始由盈转亏,毛利率也从接近 100% 降至 28.49%。2021 年,华谊兄弟出售控股子公司华谊兄弟实景娱乐 15% 股权。2025 年上半年,华谊兄弟品牌授权及实景娱乐业务营收已降至 0 元。
曾经被王忠军寄予厚望的资本投资也惨淡收场。去年 3 月,华谊兄弟以 3.36 亿元价格清仓了所持英雄互娱股权,完全退出。10 年前“影游联动”概念的最热时期,华谊兄弟曾斥资 19 亿元认购英雄互娱 20% 股份,位列英雄互娱第二大股东。但在英雄互娱多次冲击上市未果之后,最终无奈分次退出,华谊兄弟仅账面浮亏就高达 7 亿元。
影视巨头的时代过去了
华谊兄弟不是没有想过自救,只是无论是与明星大导强强绑定,还是拉拢互联网巨头入局,最终都未能拯救已经失控的娱乐帝国。
早在 2015 年华谊兄弟市值攀升至 900 亿元高点时,华谊兄弟就先后以 7.56 亿元及 10.5 亿元的价格分别控股了两家明星经纪公司东阳浩瀚和东阳美拉。被收购时,东阳浩瀚才刚刚注册成立仅一天,东阳美拉也不过成立三个月。
华谊兄弟之所以天价收购这两家空壳公司,目的就是为了与明星大导强强绑定。其中,东阳美拉是冯小刚控股公司,而东阳浩瀚则涉及李晨、冯绍峰、杨颖、郑恺、杜淳、陈赫等 6 名头部艺人。
并购冯小刚旗下的东阳美拉时,华谊兄弟还与冯小刚签署了对赌协议,要求东阳美拉年均净利润不低于 1 亿元、且每年增长 15%。
但随着 2018 年《手机 2》引发的范冰冰偷逃税事件爆发,冯小刚在此后几年逐渐沉寂,电影作品数量逐渐减少,东阳美拉未能继续完成业绩目标。2024 年 7 月,为了偿还一笔 2019 年的 7 亿元借债,华谊兄弟不得已将持有的东阳美拉 70% 股权以 3.5 亿元价格出让给了阿里巴巴。
从 2018 年开始,华谊兄弟就在逐年亏损的道路上一路狂奔,七年累计亏损超 82 亿元,至去年仍未有扭转迹象。内外部环境叠加,2019 年华谊兄弟危机集中爆发,当年净亏损高达 39.6 亿元,创下公司历年亏损新高。王忠磊在当年度的一封公司内部信中不无艰难地表示,2019 年是创业 25 年来最艰难的一年。
此后华谊兄弟业绩一度有所回暖。2020 年,《八佰》在暑期档最终豪取 31 亿元票房,曾为华谊兄弟带来短暂的喘息。当年,华谊兄弟营收 15 亿元,净亏损同比收窄 73.65% 至 10.48 亿元。
当年 4 月,华谊兄弟还试图对外抛出定增计划,向阿里、腾讯等通过非公开发行方式募资 22.9 亿元,来补充流动性资金及偿债压力。定增计划的募资规模在此后几年间不断缩减,2022 年下调至 11 亿元、2024 年下降至 8 亿元,但至今仍未有实质性进展。
在业绩亏损与偿债压力的双重困境下,王氏兄弟对公司的控制权似乎也出现了动摇。王忠军、王忠磊二人所持部分股权已经先后司法拍卖,累计被冻结股份占到其持股总数的 80% 以上。
连亏多年后,华谊兄弟已经距离电影市场的龙头越发遥远。在去年三季度报告中,华谊兄弟对外透露周星驰执导的《美人鱼 2》已经进入了后期制作阶段,冯小刚执导的《抓特务》也已杀青。《美人鱼 2》早在 2018 年就被传已拍摄完毕,已经延宕多年。
今年中国电影票房排名前 10 名中,有 3 部都是动画电影。但华谊兄弟在动画领域几无布局。排名前 10 的 5 部真人电影中,出品方也都没有华谊兄弟的身影。
华谊当前布局的另一大市场是短剧业务。今年,华谊兄弟宣布推出短剧厂牌“华谊兄弟火剧”,计划利用 AI 技术来发展短剧业务。目前,已经推出了包括《拿什么拯救你我的弟弟》《凤吟九霄》《天选之子的我在地下城当救世主》等短剧剧集。
如果不是这次的限高令,王氏兄弟已经很少再出现在媒体镜头面前。一度热衷于拍卖名画的王忠军已经很久没有再传出画作消息。王忠磊当下则和妻子王晓蓉活跃在短视频中,聊创业、谈人生也回忆往昔。
只是,和华谊兄弟连年疲软的业绩类似,王忠磊夫妇二人始终也未能在社交媒体上掀起多少水花。反倒是王忠磊儿子在短视频中拍摄的留学、旅游的富二代生活,更能引发公众的好奇。
电影《甲方乙方》结尾,葛优扮演姚远说,“1997 年过去了,我很怀念它。”对于华谊兄弟来说,它的 1997 年似乎也只能停留在怀念中了。(转载自山上)
扫码下载app 最新资讯实时掌握
