胖东来诉网红柴怼怼案宣判:赔偿260万元
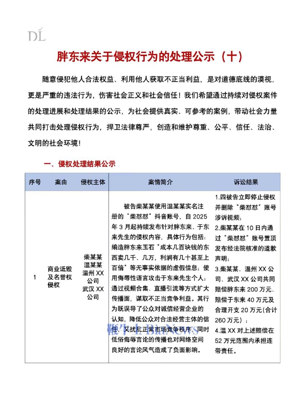
11月11日,胖东来官方发布侵权行为处理公示,明确了网红“柴怼怼”恶意诋毁案的诉讼结果。

公示显示,被告需立即停止侵权并删除涉诉视频,柴某某需在10日内通过“柴怼怼”账号置顶发布法院核准的道歉声明。同时,柴某某及关联两家公司需共同赔偿胖东来200万元、赔偿于东来40万元及合理开支20万元,合计260万元,另有相关责任人需在52万元范围内承担连带责任。
据悉,2025年4月,坐拥28万粉丝的网红“柴怼怼”,在无事实依据的情况下连发29条视频,声称胖东来玉石产品“低成本牟取千倍暴利”,公开贬低其产品质量。
然而就在他抹黑企业吸粉的同时,多位消费者陆续举报,“柴怼怼”在直播间将染色处理的普通玉石,伪装成高价和田玉籽料售卖,部分产品还可能危害身体健康。
2025年7月,国家网信办在“清朗·优化营商网络环境”专项行动中,点名通报“柴怼怼”等账号蓄意抹黑企业、借机带货的行为,相关多平台账号已被依法关闭。
10月17日,“柴怼怼”及其妻子肖某因涉嫌生产、销售伪劣产品罪,被正式逮捕。
相关阅读:
扫码下载app 最新资讯实时掌握
