微信打击租售账号行为:多次违规者或被永久限制登录
4月23日,微信安全中心发布针对租售微信账号行为的打击公告,官方表示,一经发现核实,平台将视违规严重程度对相关账号进行阶梯式处理,多次违规者有可能被永久限制登录。
微信方面表示,近期,发现有部分不法分子在朋友圈、论坛、二手交易平台、短视频平台等渠道,以“兼职”“赚生活费”“有偿租号”的名义发布租赁、购买微信账号的信息。
微信方面提醒广大用户切勿轻信此类信息,网络黑灰产通过租赁、购买等手段获取正常微信用户账号,旨在利用这些账号实施欺诈、洗钱、违规营销等违法违规行为以逃避监管。
上述行为一经发现核实,微信平台将依据国家相关法律法规以及《腾讯微信软件许可及服务协议》 《微信个人账号使用规范》 等平台规范,视违规严重程度对相关账号进行阶梯式处理;多次违规者有可能永久限制登录。

部分违规内容示例:


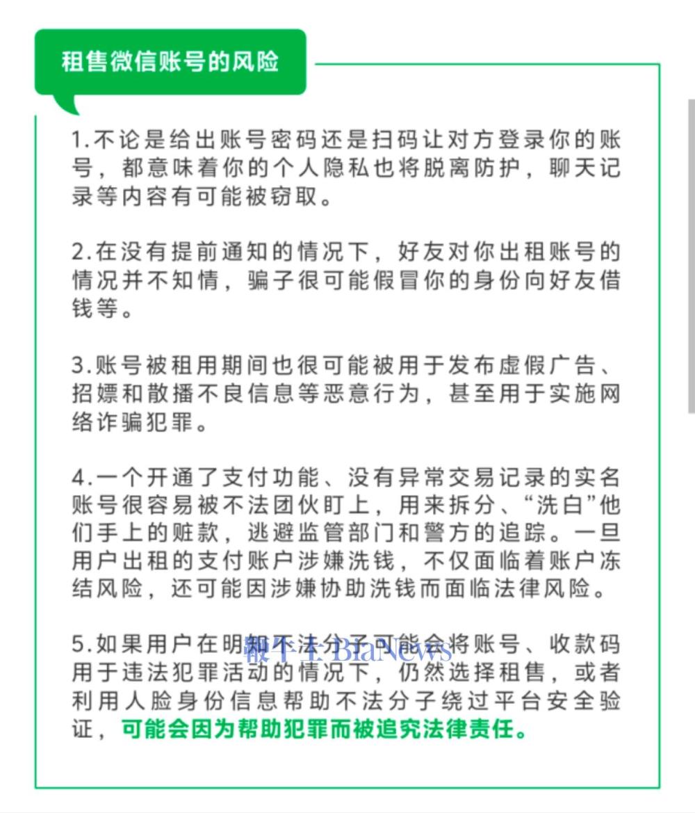
微信官方还表示,租售微信账号违反微信相关用户协议规范,可能导致账号被封禁等处罚,也会给用户自身带来极高的安全风险:

微信官方还提醒称,不管不法分子以何种借口来租赁、购买微信账号,如:给商家点赞、刷好评、给孩子拉票、更新头像壁纸等,都不要为了些许报酬将自己置于风险之中,成为不法分子违法犯罪的“帮凶”。
扫码下载app 最新资讯实时掌握
