今日有媒体报道称,阿里巴巴总部再次上演“十月围城”,多达上百家商家聚集讨说法。
报道称数百天猫商家“围攻”阿里
因变更考核规则
报道称此次“围城事件”是因为天猫突然变更续约考核规则,导致大批商家店铺在今年12月31日前将被强制关闭,而且涉及的商家达上千家。
报道称数百商家聚集在阿里总部,上演了“十月围城”戏码。

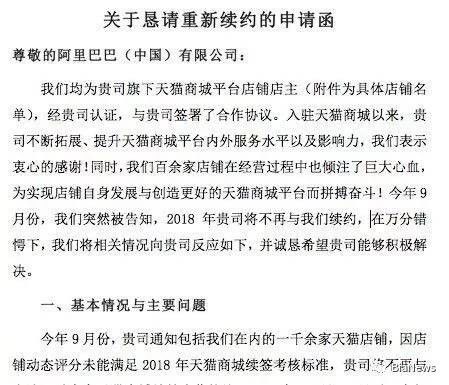
还有媒体贴出了“围城”的图片,以及商家的群聊天记录。


报道指出,往年天猫给出的续签标准是考核商户7、8、9三个月的动态评分,天猫一般会在每年7月出一个动态评分的数据看板,方便商户随时监控自己的评分。
但今年的续签考核规则改了,考核时间从2016年10月1日到2017年9月30日,而理应在去年10月公布的数据看板直到今年7月才开始公示,整整晚了九个月。
众多天猫店铺未接到天猫商城的通知,也无从知晓,以致发现通知后为时已晚,被动失去整改和续约的资格。
报道中还贴出一张数百位商户负责人于10月11日向阿里发出了一份联名申请函,向阿里提出了联名诉求与承诺,恳求天猫能够与商户重新续约。


天猫承认规则变动、已通知商家
没有围攻、上访
Bianews在今天上午向天猫方面求证了此事,天猫客服官微也发布了官方声明。

阿里指出,其一,上百商家围攻的报道夸大不实,没有所谓围攻、上访,更不存在“数百商家齐聚”,只是正常的商家来访沟通。

其二,天猫方面确认前两天有些商家因为续签考核未通,前去阿里沟通,天猫表示会尽快回复。而且天猫表示商家是抱着试一试态度想争取进一步沟通的机会。但具体总共有多少商家续签考核未通过,天猫没有透露。

其三,天猫实行续约考核制度已经是第9年,今年的续签比例与过往相比没有明显变化。天猫对Bianews表示,规则确实是进行了变动,且都已提前通知了商家。但在微博中,天猫并未提到这一点。
其四,每天阿里园区都会接待大量的商家和合作伙伴的来访和业务交流,天猫称“看见商家来园区,就说是上访、围攻,这是典型的不负责任的唯恐天下不乱”。
回顾“淘宝十月围城”
说起“淘宝十月围城”大家并不陌生,2011年10月,淘宝商城宣布将正式升级商家管理系统,导致很多中小卖家可能由于商城费用的增加退出商城,部分卖家商品及服务跟不上淘宝商城变革。
在此调整中,消费者一旦买到假货将获得“假一赔五”赔偿,同时其他商家违规行为对消费者补偿幅度也将大大增加。而原有商家需缴纳的每年6000元技术服务年费,提高至3万元和6万元两个档次。
因此,于2011年10月11日,近5万多名网友结集YY语音34158频道,有组织性的,对部分淘宝商城大卖家,实施“拍商品、给差评、拒付款”的恶意操作行为,多家店铺商品被迫下架。
以下为天猫客服官方微博声明全文:

扫码下载app 最新资讯实时掌握
