中国区块链50城——海口:注册企业数量逼近一线城市 落地项目远逊公众预期 | 链塔智库
来源丨链塔智库
前言
作为海南省省会,海口区块链的发展就是海南省区块链发展的代表。
虽然海南省经济体量较小,但全岛自由贸易区的规划为其带来个各种资源,各方的预期也变得更加强烈起来。
在国务院对自贸区的规划产业中,都有区块链能够涉足的地方,这就为海口市的区块链应用展示了一个美好的前景。
火币网宣布将其中国总部迁往海南之后,区块链一下子在岛上热闹起来。
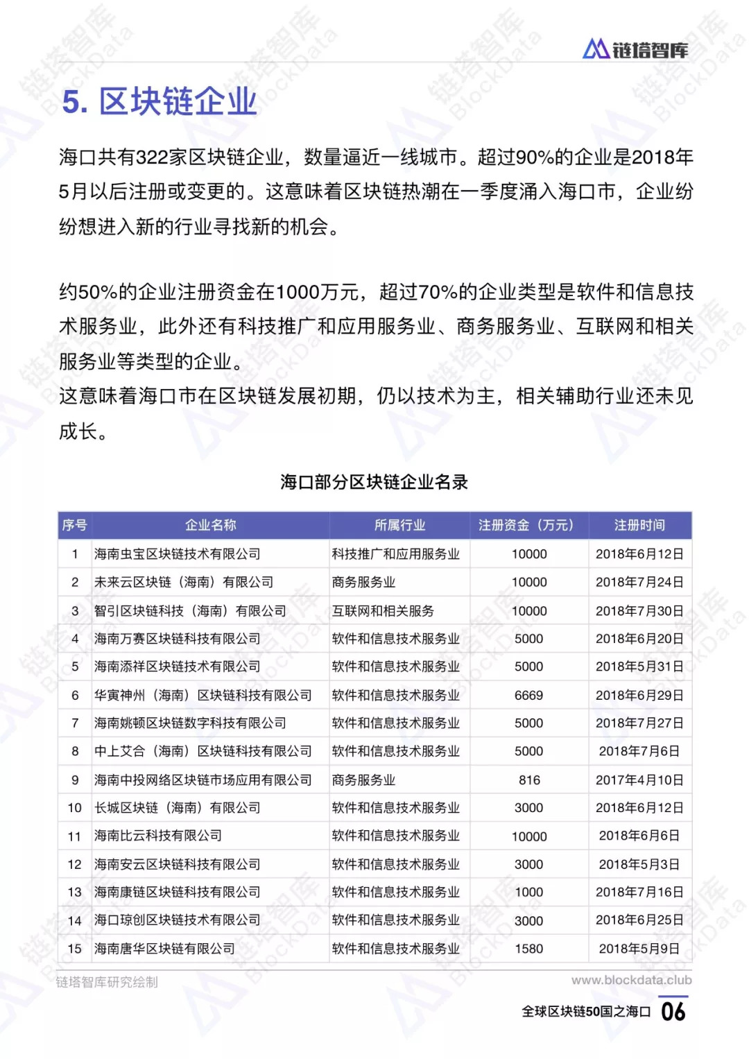
闻风而动的企业远远高于二线城市,海口市注册或变更为区块链的企业都在新行业寻找新机会。
但只有预期和希望是不够的,还需要未来加大各方面投入的力度,海口市才有可能在区块链领域有所作为。















扫码下载app 最新资讯实时掌握
