信中利实控人汪超涌已被朝阳分局拘留,涉嫌职务侵占罪
鞭牛士 12月16日消息,据网传的一张北京市公安局朝阳分局的拘留单显示,汪超涌涉嫌职务侵占罪,违反了《中华人民共和国刑事诉讼法》第八十二条之规定,北京市公安局朝阳分局于2021年11月30日将汪超涌羁押至朝阳看守所。

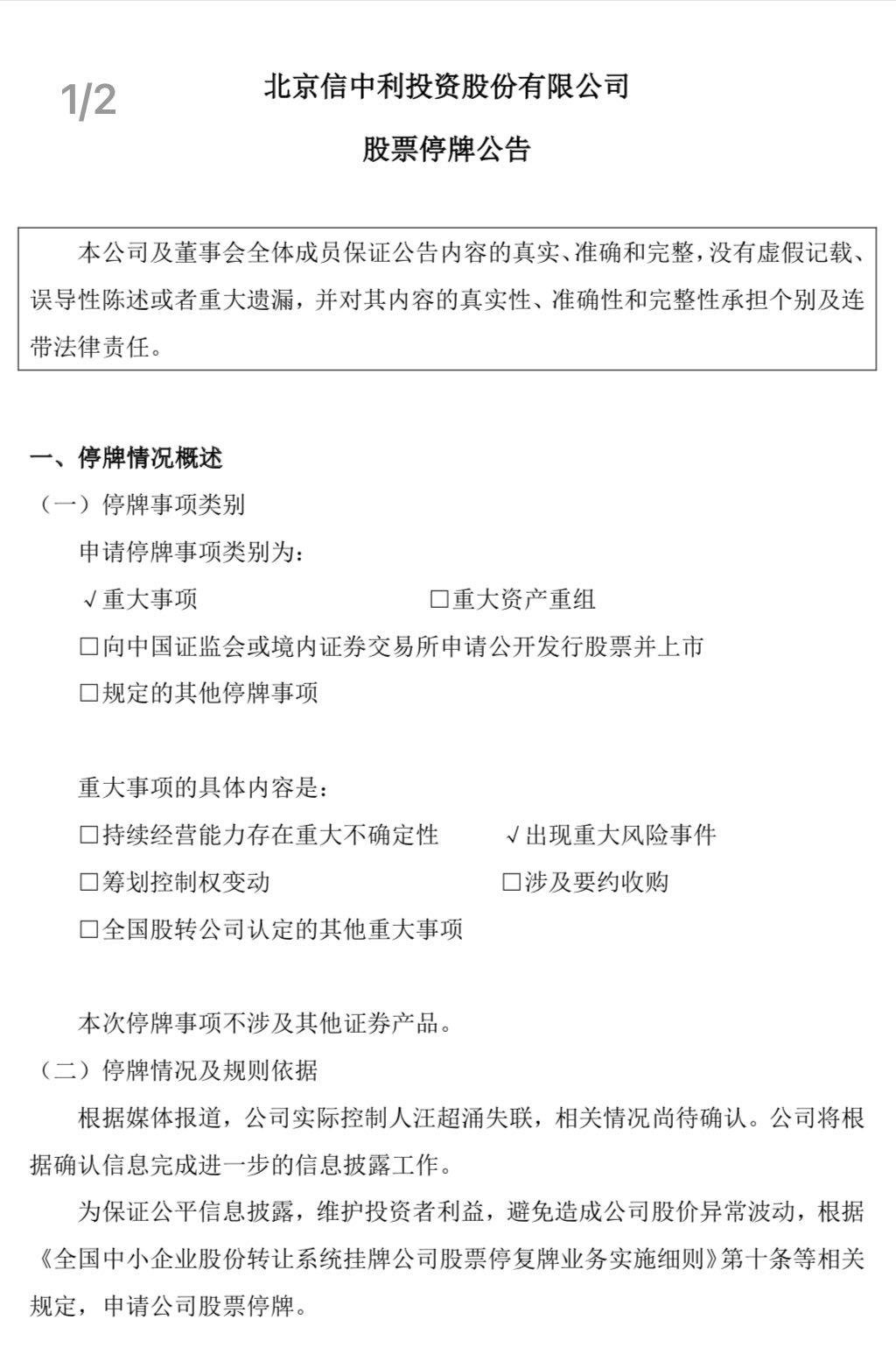
根据媒体报道,今日,新三板基础层公司信中利发布停牌公告称,公司实际控制人汪超涌失联,相关情况尚待确认,为避免造成公司股价异常波动,于12月16日起停牌,预计将于2021年12月29日前复牌。
据财新网报道,汪超涌最后一次出现在北京亮马桥北京信中利投资股份有限公司的办公室时,是11月29日下午。汪超涌已失联两周时间。

扫码下载app 最新资讯实时掌握
